白井市長、公約違反の要望書を都に提出
9月19日の小金井市議会本会議で、再整理された市長報告に対する質疑が行われました。3月に撤回された市長報告で不適切に引用された環境専門家の知見は削除され、市長の総合的判断の結論は、撤回前と同じ「3・4・11号線の必要性は否めない」。検証結果から、災害インフラとして緊急輸送路や延焼遮断帯の役割は市民の生命財産を守るために必要不可欠としています。環境影響への懸念から「性急な整備は望まない」とし積極的推進ではないとの態度ですが、「都市機能の向上」と「自然環境の保全」の両立を目指すべきとし、整備を止めるものではありません。
3・4・1号線については、必要性は区間によって一律ではないとし、「国分寺崖線への影響が明らかであるため、事業化の手続きを一旦停止することが妥当」としています。国分寺崖線への影響が明らかなのは3・4・11号線も同じですが、異なる結論を出しています。3・4・11号線は自然への影響が明らかであったとしても整備する必要性があるという実質的推進の表明と言えます。
市長報告全文はこちら
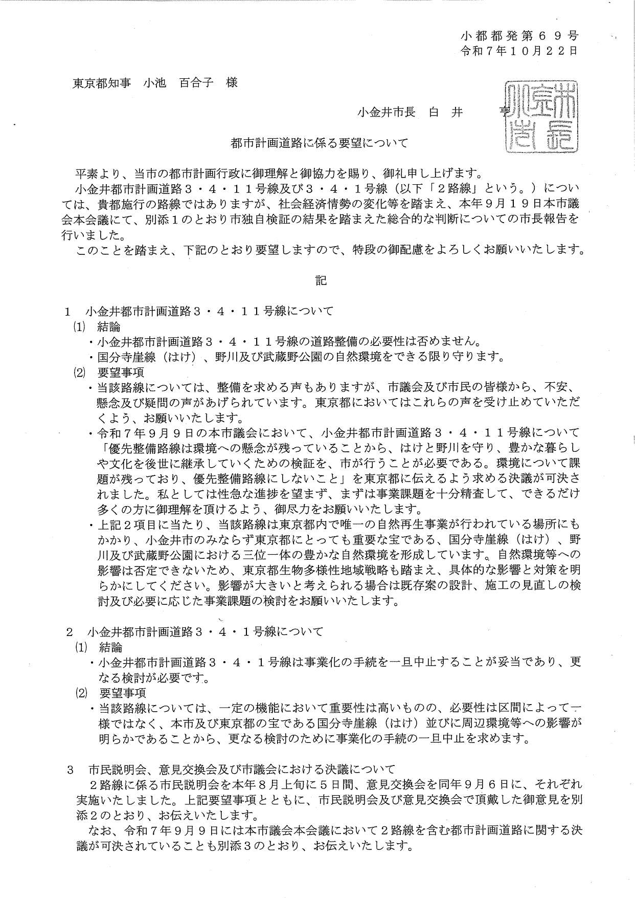
10月22日、市長は都に赴き、要望書を提出。市ホームページで公開しました。
小金井市議会はこれまで都市計画道路に関する12件の意見書・決議を可決し、都にも提出していますが、市長からの要望書は、2019年10月に西岡前市長が都に提出したものが直近の文書でした。その内容は、3・4・11号線について市民の理解が進んでいないとし、「現時点では事業化に賛同いたしかねる」とし、市長が了解できない状況下での事業化を進めないよう求めるものです。
今回、白井市長が提出した要望書は、自然環境に配慮した整備を求めるものであり、民意についても受け止めてほしいとするだけで、実質的に事業化を止める条件は何もありません。市長は、5月に納品予定の3・4・11号線概略設計で環境影響に関する懸念があれば意見していくという、受け身の姿勢です。
当時、西岡前市長の要望書を「不十分」と指摘していた白井市長。公約に反し、小金井市として推進に傾いた要望を正式な文書として「更新」したことで、都が整備に向けた動きを加速する可能性が高まったと言えます。
「都に優先整備2路線の中止を要望する」という選挙公約は破棄されました。公約とは何なのでしょうか。市長の行いは市民の政治不信を招いています。



